связаться со мной
связаться со мной
Редизайн сайта для веб-студии
КЛИЕНТ
«WW Digital Studio» — студия веб-разработки, которая создаёт уникальные интернет-ресурсы, ориентируясь на глубокое понимание бизнеса и его целей.
МОЯ РОЛЬ
Дизайн, разработка на Тильда.
ЦЕЛЬ
Полный редизайне сайта студии, в которой я работаю. Цель — создать современный, продающий и технологичный сайт на платформе Тильда, который чётко демонстрирует экспертизу студии, все предоставляемые услуги, а также подчёркивает визуальный стиль и внимание к деталям.
Важно было не просто обновить внешний вид, а переосмыслить структуру, внедрить анимации, добавить интерактивные элементы, организовать каталог услуг и сделать сайт максимально удобным как для потенциальных клиентов, так и для SEO-продвижения.
ЗАДАЧИ
  • Анализ текущего сайта: аудит контента, UX, визуального стиля
  • Проектирование новой структуры и логики навигации
  • Дизайн всех страниц сайта с учётом анимаций и интерактива
  • Реализация проекта на Tilda: от структуры до финальной вёрстки
  • Подключение анимаций (Zero Block / Tilda Animations)
  • Оптимизация под SEO и адаптация под мобильные устройства
Главная страница
min 1200px
min 480px
  • Яркий хиро-блок с УТП
  • Список ключевых услуг
  • Блок с кейсами и цифрами
  • Анимации при скролле
  • Призыв к действию
КАТАЛОГ УСЛУГ
  • Услуги разбиты по категориям
  • Каждая услуга — карточка , кратким описанием и ссылкой на подробности
  • Возможность фильтровать по типу
ПОРТФОЛИО
  • Карточки проектов с кратким описанием
  • Фильтр по типу проекта (лендинг, сайт-каталог, CRM и т.д.)
  • Переход на детальную страницу проектаa
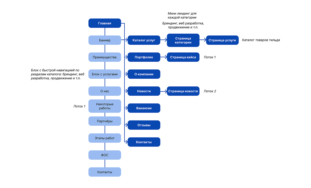
ПРОСТАЯ И ЛОГИЧНАЯ СТРУКТУРА
каждая страница решает конкретную задачу
АДАПТИВНОСТЬ
всё протестировано на мобильных, планшетах и десктопах
UX/UI
Уральские Золотари
смотреть кейс
UX/UI
Технология Тюмень
смотреть кейс

Посмотрите другие мои проекты

Спасибо за просмотр!

Dashboard
смотреть кейс
RoboGrid
Made on
Tilda